最新資訊
- 辦公樓自動門感應門選擇適合哪些? 06-09
- 自動感應門常見故障維修解決方法 06-09
- 醫用自動門安裝及注意事項 06-09
- 自動門性能測試,成都自動門安裝維修公司 06-09
- 自動門和電機怎么連接(自動門電機安裝) 03-09
- 自動感應門電機工作流程有哪些(自動感應門工作流程) 02-13
聯系我們
名稱 : 門客邦
手機 : 15982324746
QQ : 156202420
郵箱 : 156202420@qq,com
網址 : m.ycyx.com.cn
地址 : 四川成都市一環路南二段1號數碼科技大廈附3號
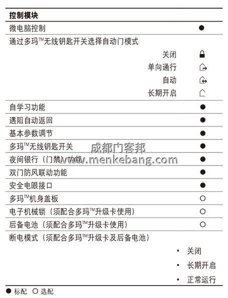
多瑪精睿ES68自動門說明書
編輯 : 門客邦-成都自動門、旋轉門、感應門 時間 : 2020-04-01 10:53 瀏覽量 : 717
多瑪ES68自動門,承重雙扇2*80公斤,單扇90公斤,通行寬度700-2100mm。這款自動門機組經濟實惠、安裝簡單、故障率極低,最大的亮點是多瑪自動門第一次標配了一款超級漂亮的遙控器。

德國多瑪自動門調試說明書,多瑪自動門中文說明書



dorma自動門說明書軌道剖面圖及尺寸


dorma自動門說明書接線圖 推薦閱讀:多瑪感應門不動了 多瑪自動門安裝調試 自動門控制器說明書


| 自動門各種故障維修描述 | 可能原因 | 措施 |
| 門停止運行 | 電源故障 | 檢查系統電源是否符合要求。 |
| 門被阻擋 | 檢查門是否被其它物體阻擋導致系統處理保護狀態。 | |
| 觸發安全功能 | 如果安裝電眼,檢查電眼是否被遮擋或者損壞。 | |
| 電氣連接不良 | 電氣連接不良,導致控制器損壞。 | |
| 馬達未連接 | 檢查馬達線是否正確連接到控制器上面。 | |
| 馬達齒輪箱 | 用手推門,檢查馬達齒輪箱是否被卡死。 | |
| 內、外雷達或者按鈕 | 檢查內、外雷達或者按鈕是否一直處理被觸發的狀態。 | |
| 控制器故障 | 檢查控制器上綠色指示燈是否亮。 | |
| 開、關過程不順暢 | 系統阻力過大 | 切斷系統電源,如果安裝電池,拔掉控制器上面的電池接頭。 檢查軌道和吊輪上是否有灰塵。 檢查地導是否正確安裝以及地導與門之間間距是否過小,導致地導與門之間的摩擦力過大。 |
| 設定速度過低 | 調節開、關速度并加以驗證。 | |
| 門自動開關 | 傳感器自感 | 檢查傳感器是否距離門扇太近。 檢查傳感器接線是否松動。 傳感器附近有沒有空調出風口。 傳感器附近有沒有大功率設備。 |
| 門體相撞 | 沒有正確學習 | 重新學習一次。 |
| 止門器位置 | 檢查止門器是否在合適的位置。 | |
| 皮帶和皮帶扣 | 檢查皮帶是不是過松以及皮扣有沒有固定。 |
多瑪平移自動門承重量對比
| 自動門型號 | ES68 | DK90 | ES75EASY | ES90EASY | ES200E | ES200 | CS80 |
| 承重(雙扇) | 2x80KG | 2x90KG | 2x75KG | 2x90KG | 2x100KG | 2x160KG | 無雙開 |
| 承重(單扇) | 90KG | 90KG | 80KG | 100KG | 120KG | 200KG | 80KG |
轉載請注明出處:http://m.ycyx.com.cn/a/443.html
技術解答: 添加微信號:15982324746(四川省外勿擾) 專業人員提供技術及產品疑問解答。四川門客邦自動門公司提供自動門機批發、智能門控定制安裝維修服務!